Instance Verification Kit (IVK)
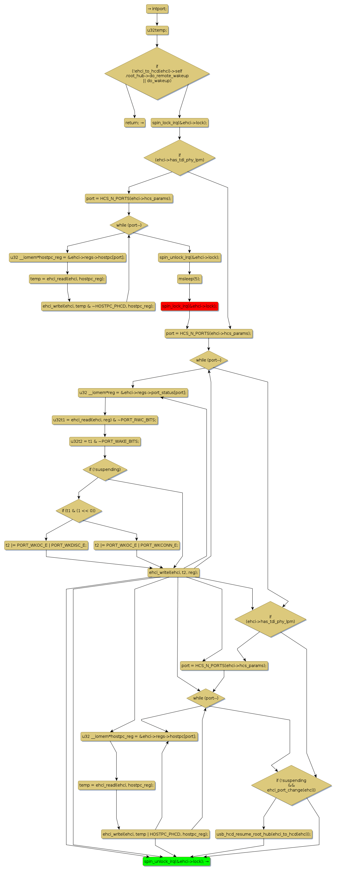
spin lock @ [5313+27+/linux-3.19-rc1/drivers/usb/host/ehci-hub.c]
Instance Signature: lock
|
The Matching Pair Graph:
|
|
Function Name
|
Control Flow Graph (CFG)
|
Events Flow Graph (EFG)
|
Source Correspondence
|
|
ehci_adjust_port_wakeup_flags
|
|
|
[4497+29+/linux-3.19-rc1/drivers/usb/host/ehci-hub.c]
|